急性腹痛是临床常见的症状之一。引起急性腹痛的疾病有很多,可由腹部内脏器病变所致,也可由腹部外脏器或全身性病变导致,如急性心肌梗死、急性心包炎、气胸等。共同特点是发病急、变化快和病情重。
图片来源:参考文献(点击图片可放大)
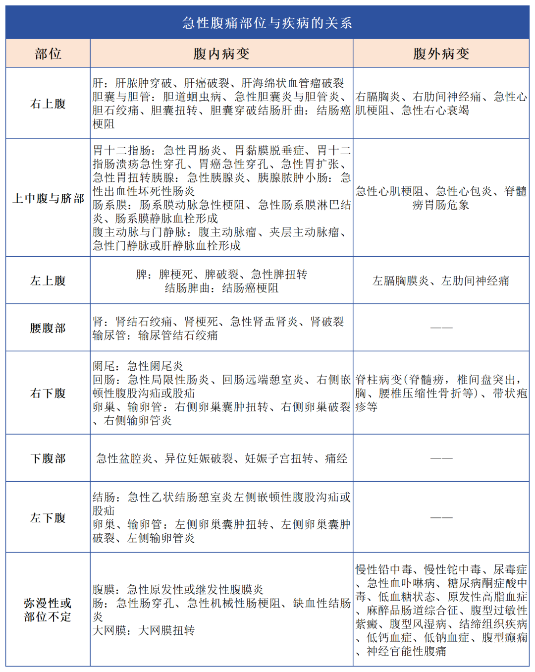
图片来源:医会宝编辑部
值得注意的是:在临床上,发现腹痛部位与疾病的关系不明显者也并不少。如急性阑尾炎开始时疼痛在中上腹部或脐周围,以后才转移到右下腹;网膜、回肠下段等器官同受第10胸神经节支配,这些器官发生炎症等病变时,疼痛最初部位不确定或在中上腹部或脐周,以后才局限于发炎器官的所在部位。
④小肠绞痛常位于脐周;大肠绞痛常位于下腹部。
1. 性别、年龄、婚否、职业等
如肠套叠、嵌顿性腹股沟疝、蛔虫性肠梗阻、胆道蛔虫病等以幼年期多见,尤其多见于农村儿童; 急性阑尾炎、急性胰腺炎、胃及十二指肠溃疡急性穿孔以青壮年多见; 胆囊炎、胆石症、消化系统恶性肿瘤以中老年人多见。 卵巢囊肿蒂扭转、急性输卵管炎是女性疾病;异位妊娠破裂发生于有性生活史的生育期女性。 重金属(铅、砷等)中毒性腹痛有长期的或过量重金属接触史。
2. 放射痛
某些急腹症有特定部位的放射痛,对诊断有一定的参考价值:
约半数胆囊炎、胆石症的疼痛向右肩背部放射; 胰腺炎的疼痛往往向左腰背部放射; 约1/3胃及十二指肠溃疡急性穿孔因膈肌腹面受刺激而感到肩痛; 子宫与直肠痛常放射至腰骶部; 输尿管结石绞痛常向会阴部或大腿内侧放射; 肩顶痛可能为肝脓肿向横膈穿破前的唯一病征。
图片来源:参考文献(点击图片可放大)
3. 伴随症状
急性腹痛伴血尿,常是泌尿系疾病,如肾或输尿管结石所致的肾绞痛。
急性腹痛伴腹泻,除常见的急性胃肠炎(包括细菌性食物中毒)与急性中毒之外,须注意急性阑尾炎、急性盆腔炎。
急性腹痛伴呕吐、腹胀、肛门停止排气及排便,提示为肠梗阻。
急性腹痛伴血便,应注意肠套叠、绞窄性肠梗阻、急性出血坏死性肠炎、缺血性肠病、腹腔内大血管急性阻塞。
急性腹痛伴有发热、畏寒,多表示出现炎症、感染或肿瘤,如胆道结石合并感染;伴有寒战、高热,应考虑感染,如急性梗阻性化脓性胆管炎、腹腔脏器脓肿、大叶性肺炎等疾病。
急性腹痛伴休克,需注意急性内出血、急性梗阻性化脓性胆管炎、急性胰腺炎、绞窄性肠梗阻、胃及十二指肠溃疡急性出血、腹腔脏器扭转或急性心肌梗死等情况。
神经性或中枢神经系统疾病所致的腹痛,可伴有腹腔外症状,如腹型癫痫,部分患者有癫痫的其他症状;
皮肤对称性、成批出现出血性皮疹,尤其是双下肢,提示过敏性紫癜。
腹外脏器疾病(包括全身性疾病)所致的急性腹痛,以胸部疾病所致的反射性腹痛与中毒与代谢疾病所致的痉挛性腹痛为多见。常伴有腹外其他器官病征,而无明显的腹部压痛、反跳痛、腹肌板样硬、肠鸣音减弱或消失等急性腹膜炎征象。
